当前位置:
首页
>
专题
>
行政执法公示专栏
>
事前公示
>
行政执法职责
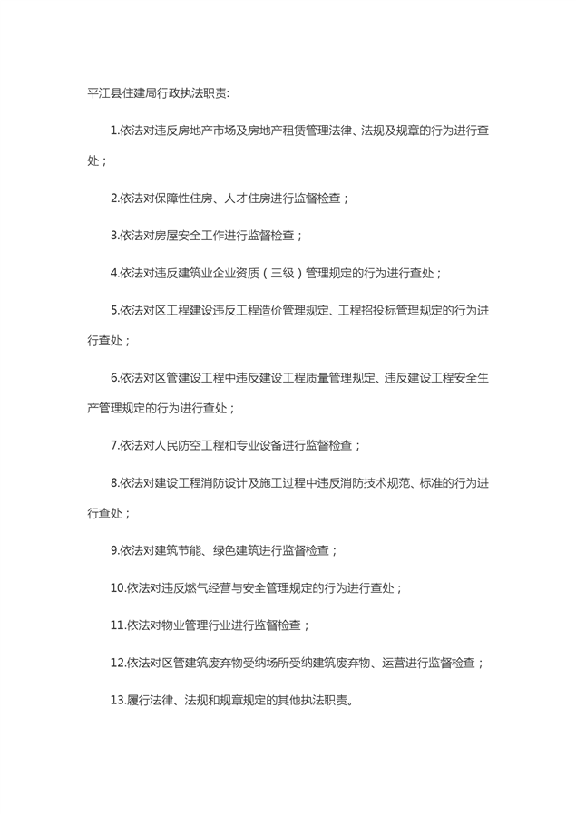
行政执法职责(2025)
来源:县住建局
2025-08-06 08:44
|
|
|
|
map