当前位置:
首页
>
专题
>
行政执法公示专栏
>
事前公示
>
行政执法事项清单
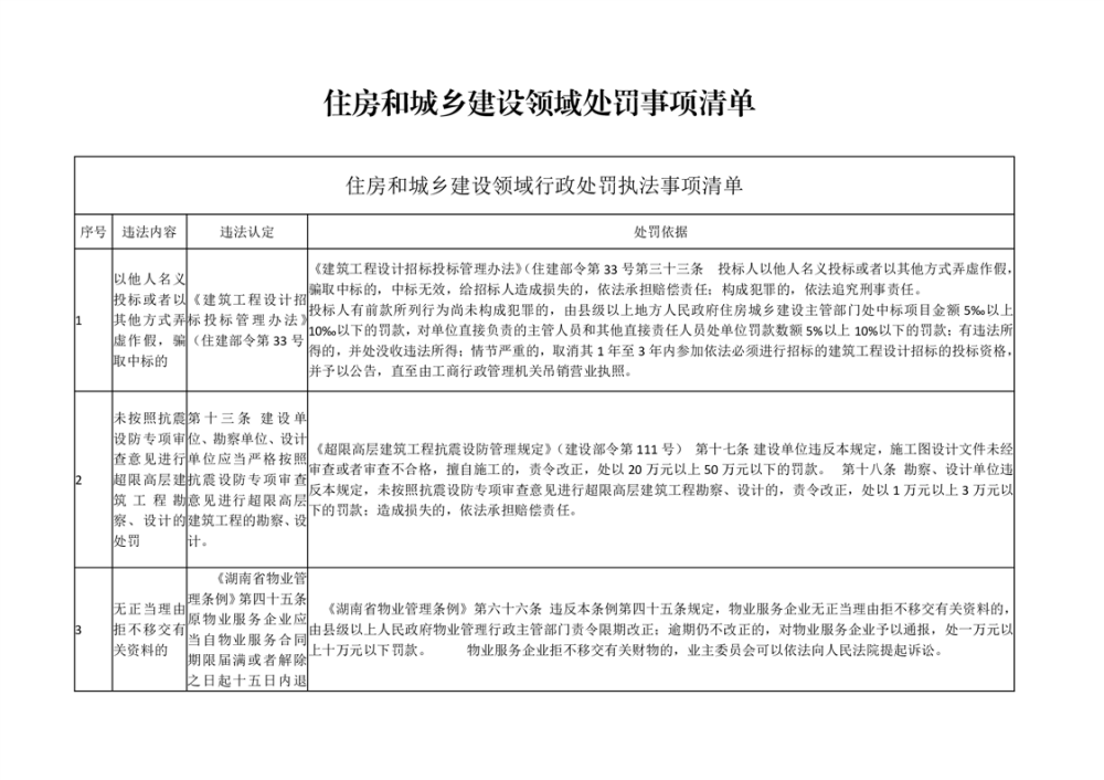
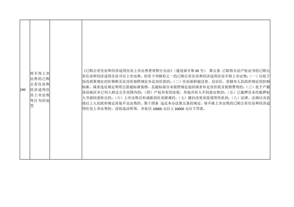
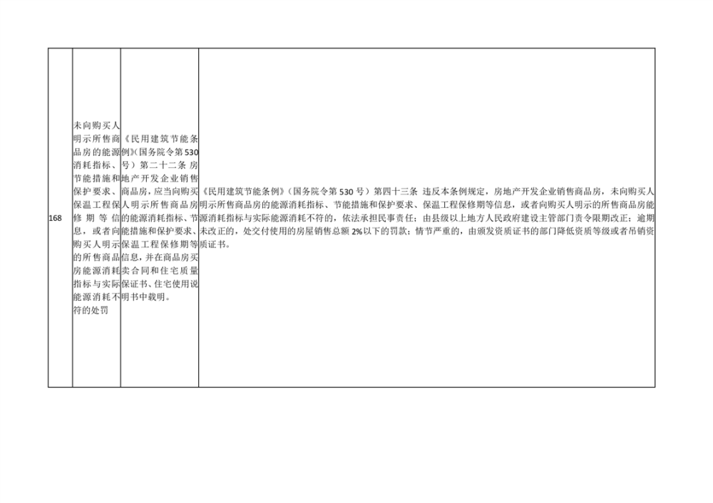
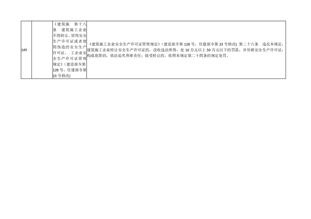
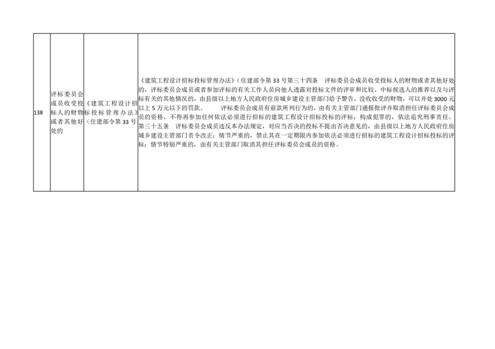
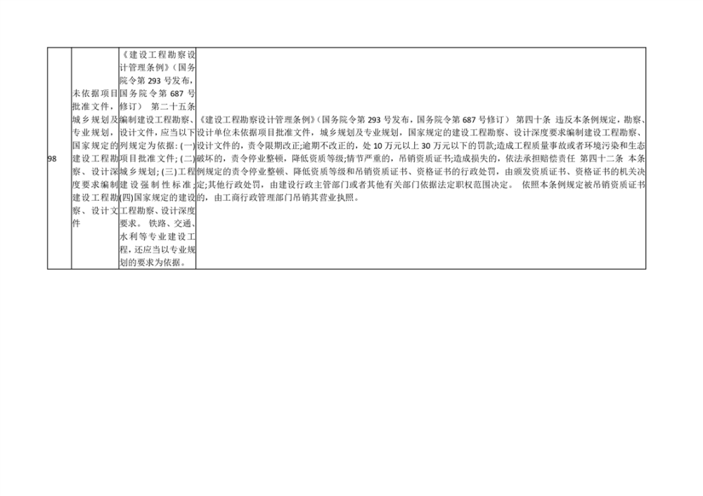
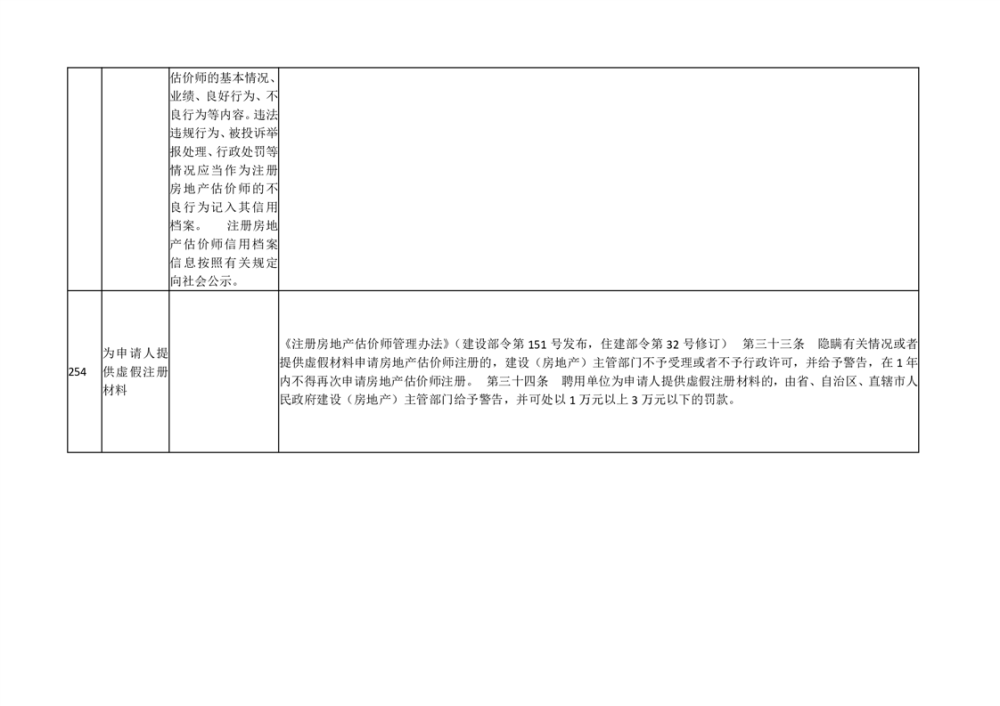
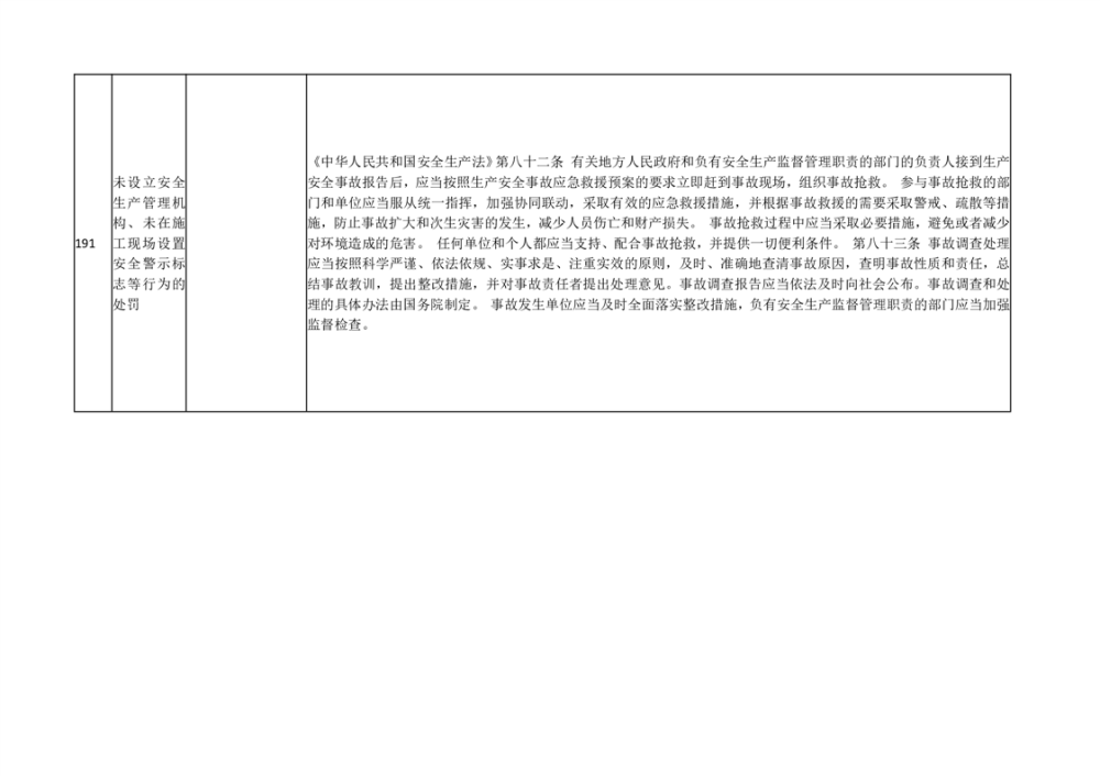
2024年平江县城市管理和综合执法局住房和城乡建设领域处罚事项清单
来源:县城管局
2024-03-22 09:18
|
|
|
|
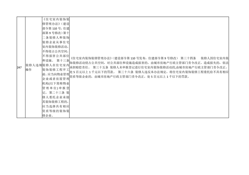
map