当前位置:
首页
>
政府信息公开
>
乡镇街道
>
龙门镇
>
财政信息
索 引 号:107/2020-1700817
发布机构:龙门镇
生成日期:2020-05-20 11:54:21.0
公开日期:2020-05-20
公开方式:政府网站
公开范围:全部公开
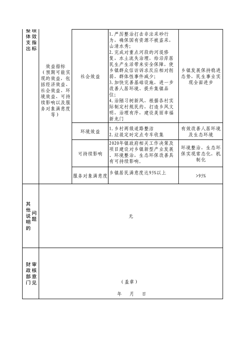
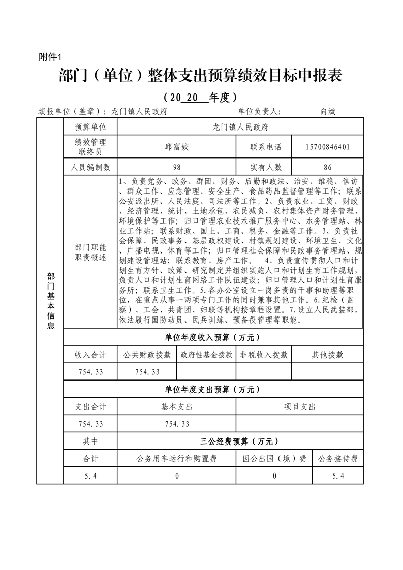
平江县龙门镇2020年部门预算编报说明
来源:龙门镇
2020-05-20 11:54
|
|
|
|
map