当前位置:
首页
>
政府信息公开
>
乡镇街道
>
龙门镇
>
财政信息
索 引 号:107/2020-1704081
发布机构:龙门镇
生成日期:2020-05-26 17:04:35.0
公开日期:2020-05-26
公开方式:政府网站
公开范围:全部公开
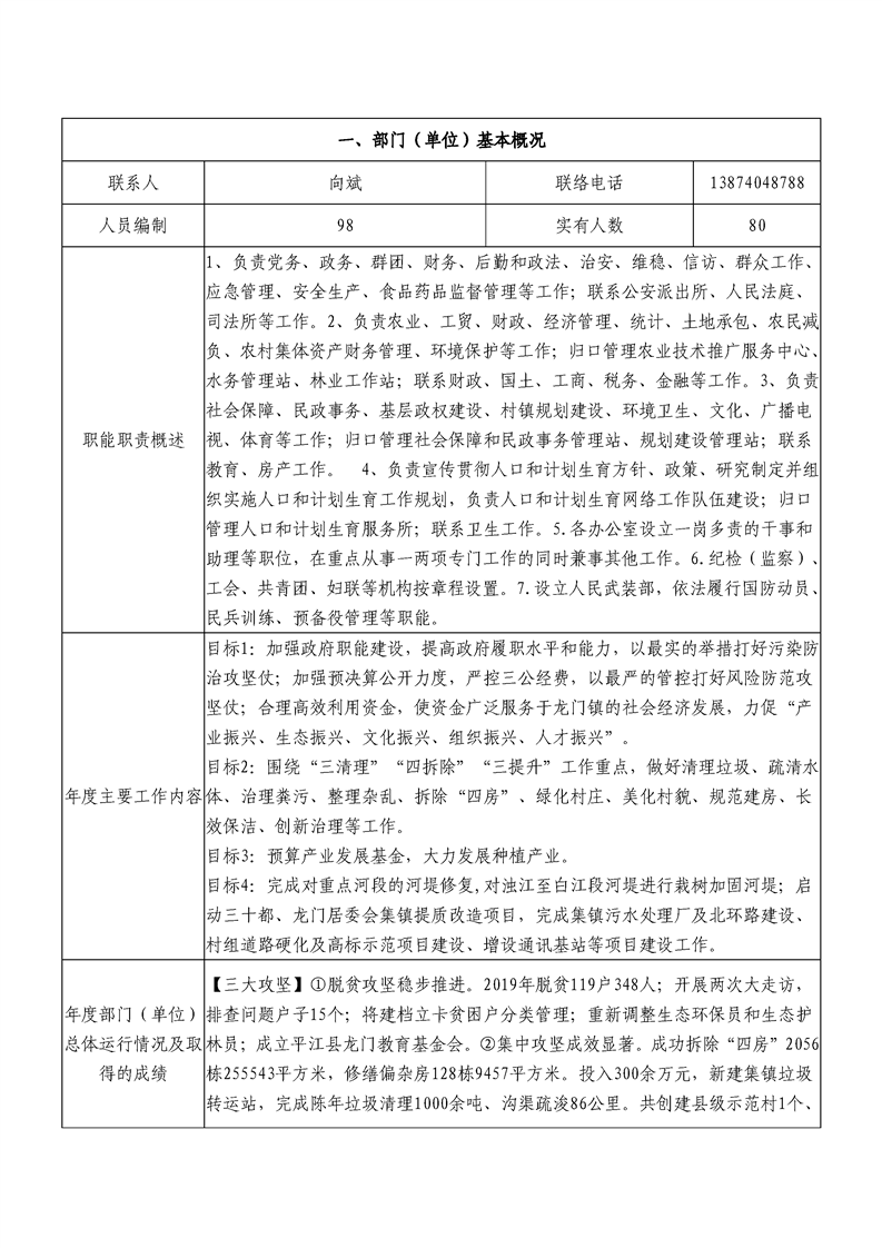
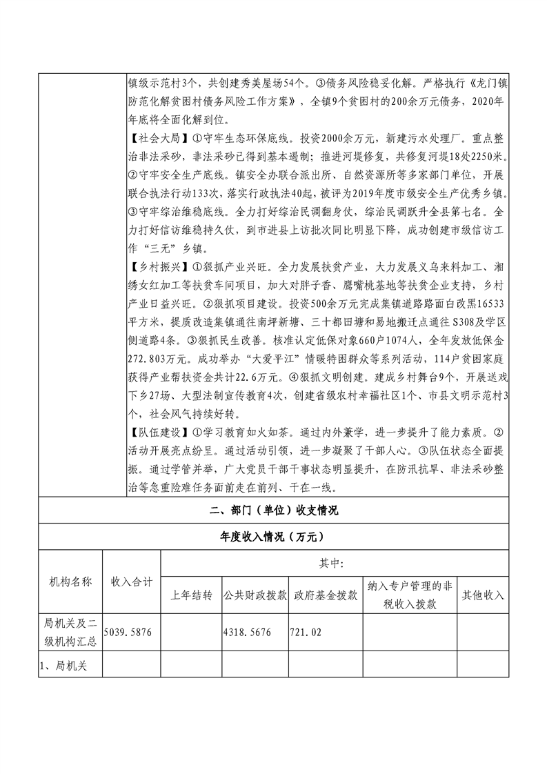
平江县2019年龙门镇绩效自评
来源:龙门镇
2020-05-26 17:04
|
|
|
|
map