• 索 引 号:108/2021-1984993
  • 发布机构:木金乡
  • 生成日期:2021-08-13 08:18:55.0
  • 公开日期:2021-08-13
  • 公开方式:政府网站
  • 公开范围:全部公开

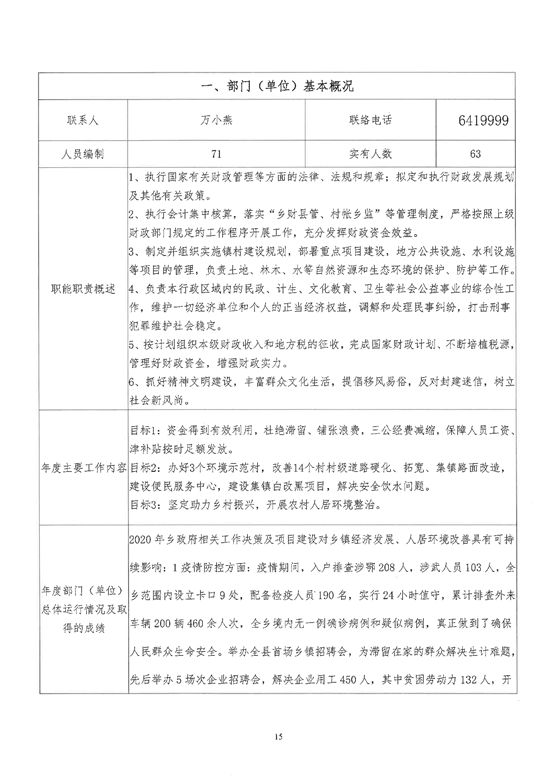
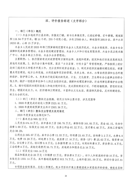
平江县木金乡人民政府2020年度部门决算公开

来源:木金乡 2021-08-13 08:18
| | | |



























































Baidu
map