当前位置:
首页
>
政府信息公开
>
乡镇街道
>
长寿镇
>
财政信息
索 引 号:113/2019-1494349
发布机构:长寿镇
生成日期:2019-03-15 10:37:44.0
公开日期:2019-03-15
公开方式:政府网站
公开范围:全部公开
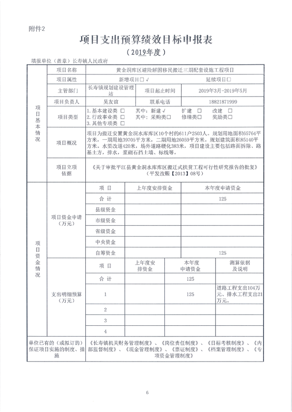
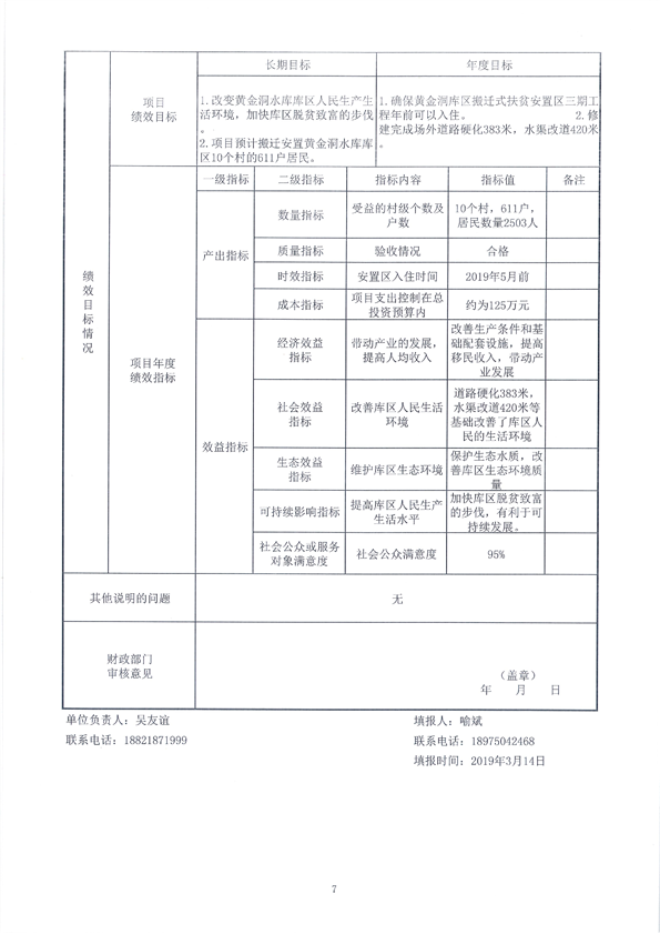
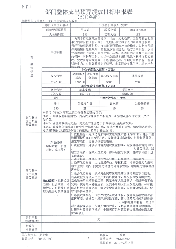
长寿镇2019年部门预算编报说明
来源:长寿镇
2019-03-15 10:37
|
|
|
|
map