当前位置:
首页
>
政府信息公开
>
县直部门
>
县文旅广体局
>
财政信息
索 引 号:15/2023-2098214
发布机构:县文旅广体局
生成日期:2023-08-14 15:22:53.0
公开日期:2023-08-14
公开方式:政府网站
公开范围:全部公开
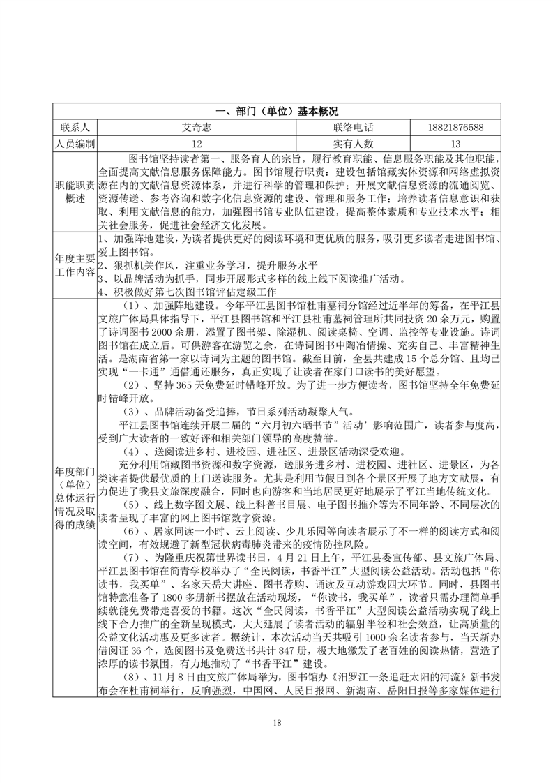
平江县图书馆2022年部门决算公开
来源:县文旅广体局
2023-08-14 15:22
|
|
|
|
map