当前位置:
首页
>
政府信息公开
>
县直部门
>
县住房和城乡建设局
>
财政信息
索 引 号:73/2020-1708634
发布机构:县住建局
生成日期:2020-05-27 10:04:33.0
公开日期:2020-05-27
公开方式:政府网站
公开范围:全部公开
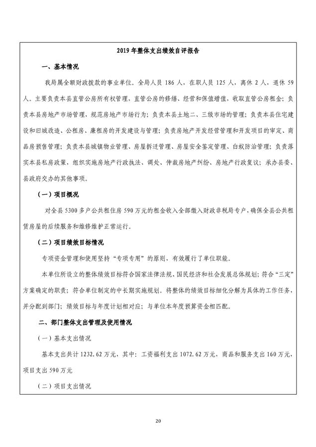
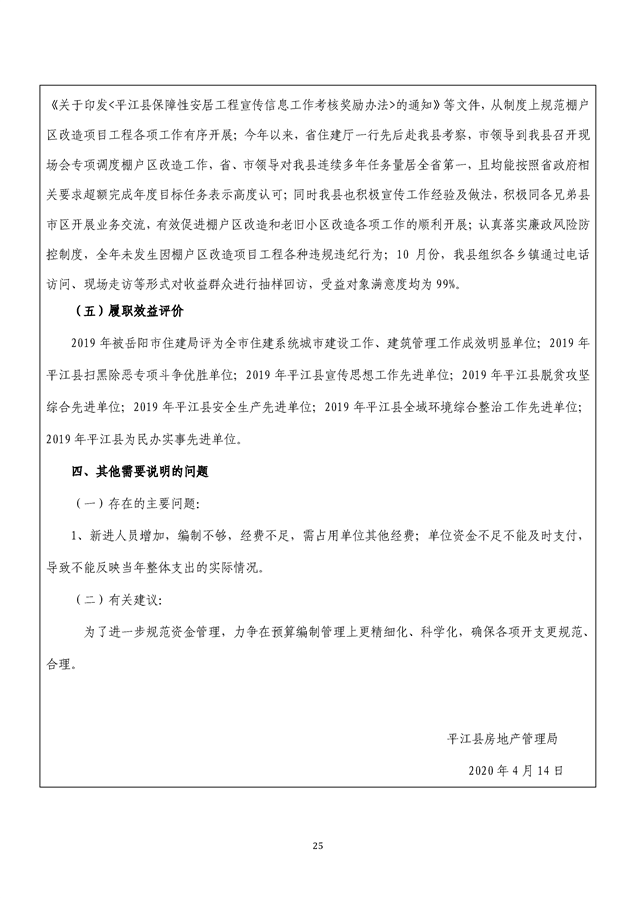
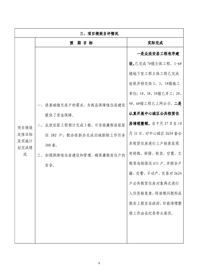
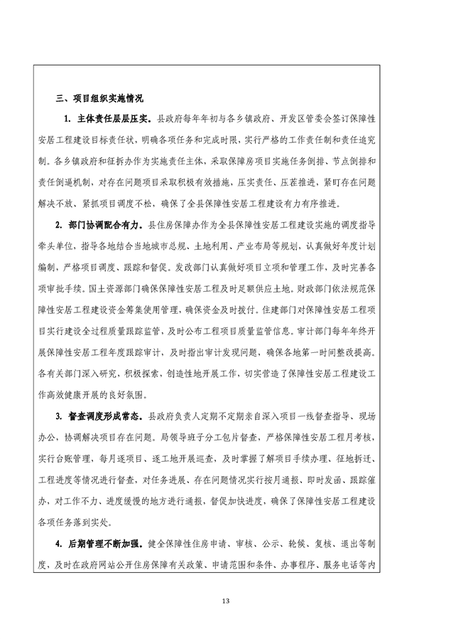
平江县房地产管理局2019年度绩效自评
来源:县住建局
2020-05-27 10:04
|
|
|
|
map