当前位置:
首页
>
政府信息公开
>
县直部门
>
县水利局
>
政府信息公开年度报告
索 引 号:61/2023-2029900
发布机构:县水利局
生成日期:2023-01-17 18:51:27.0
公开日期:2023-01-17
公开方式:政府网站
公开范围:全部公开
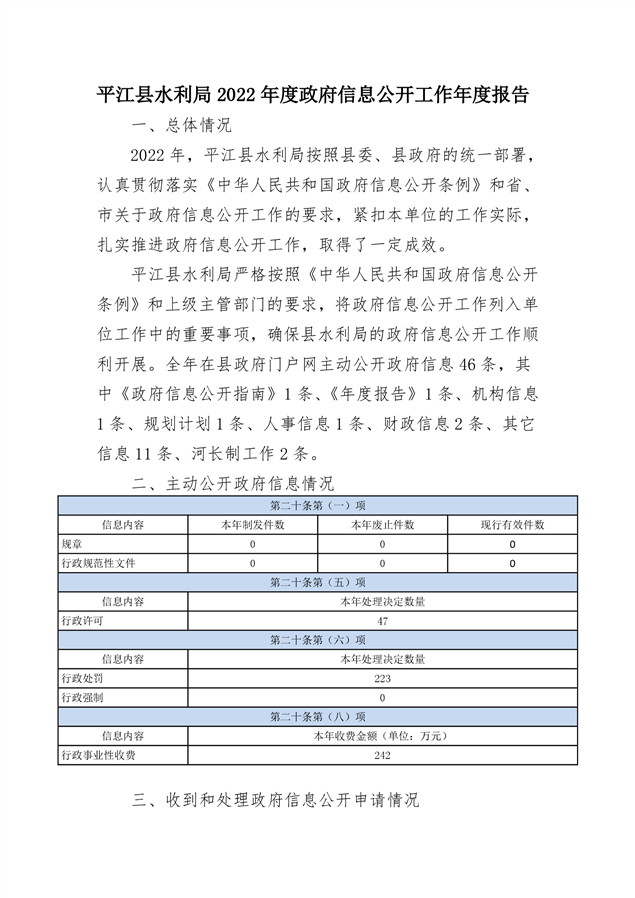
平江县水利局2022年度政府信息公开工作年度报告
来源:县水利局
2023-01-17 18:51
|
|
|
|
map