当前位置:
首页
>
政府信息公开
>
县直部门
>
县城管和综合执法局
>
行政执法公示
>
事前公示
>
行政执法文书样本
索 引 号:76/2024-2173253
发布机构:县城管局
生成日期:2024-03-22 09:24:10.0
公开日期:2024-03-22
公开方式:政府网站
公开范围:全部公开
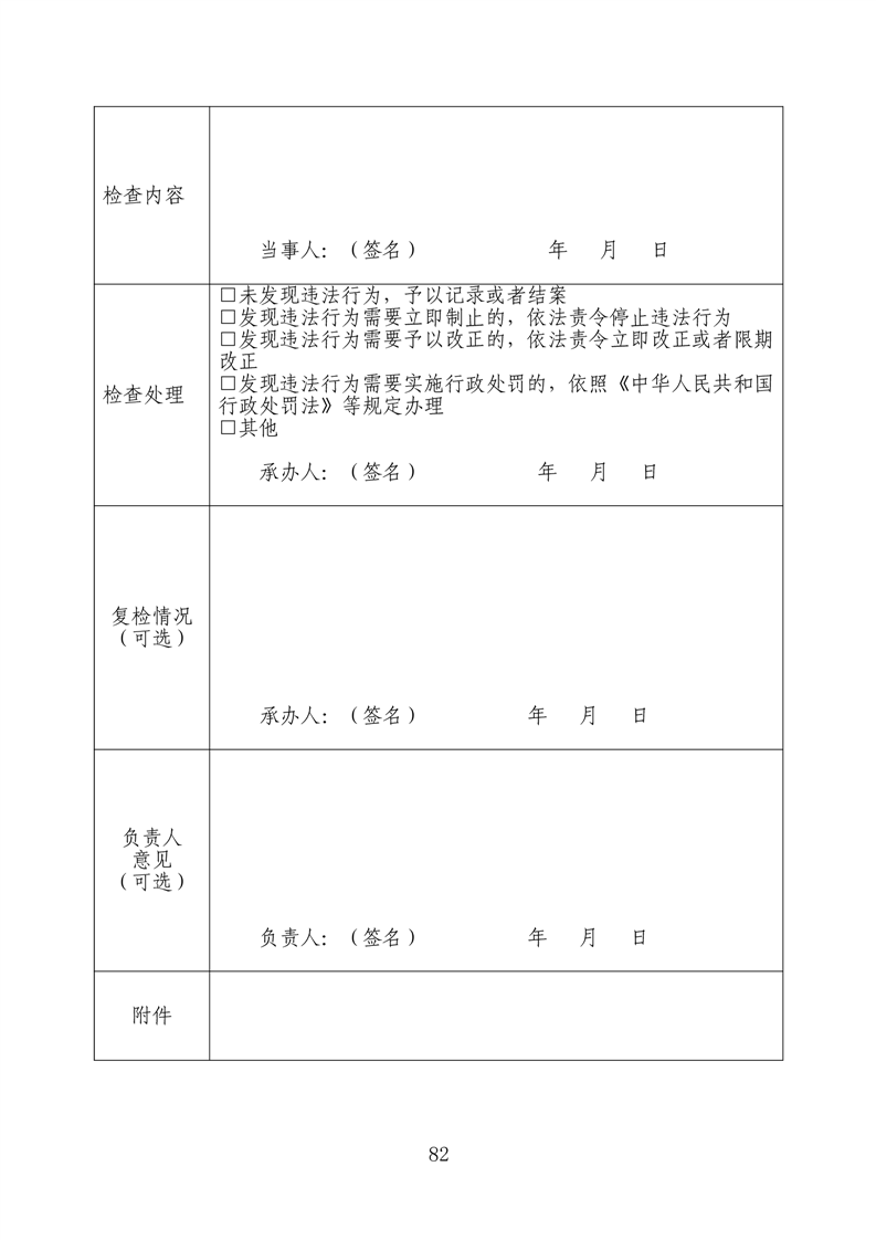
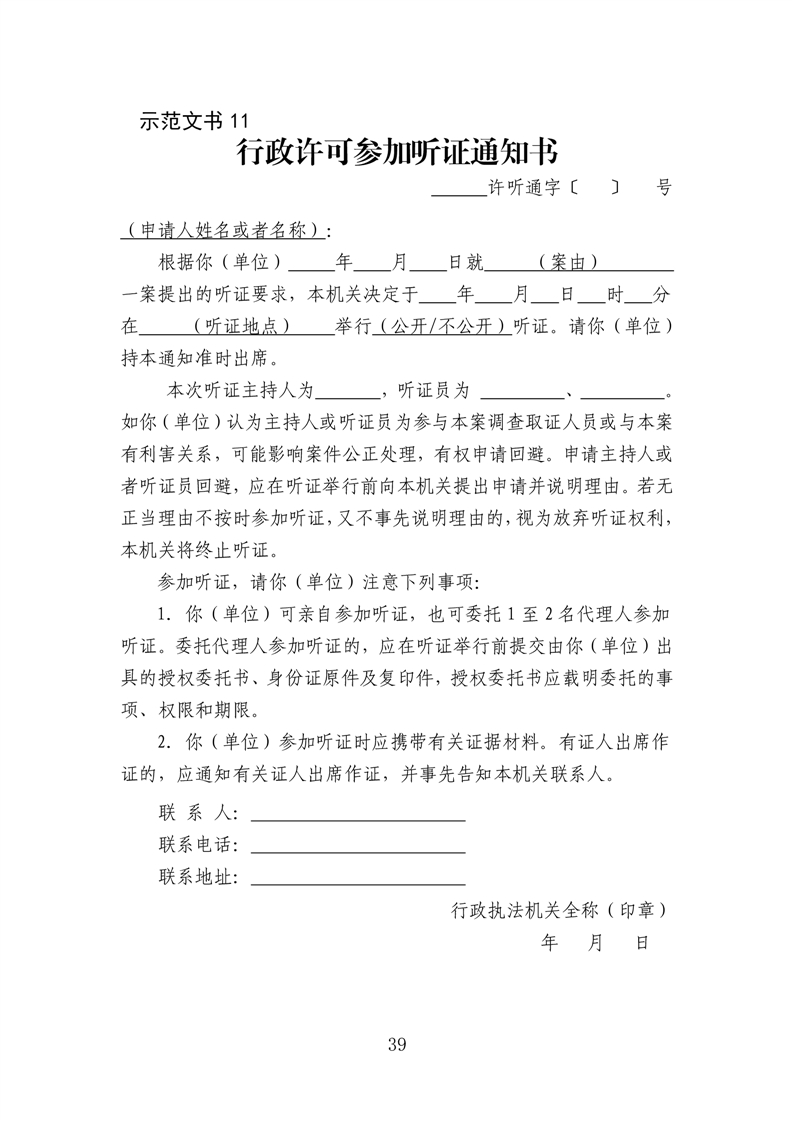
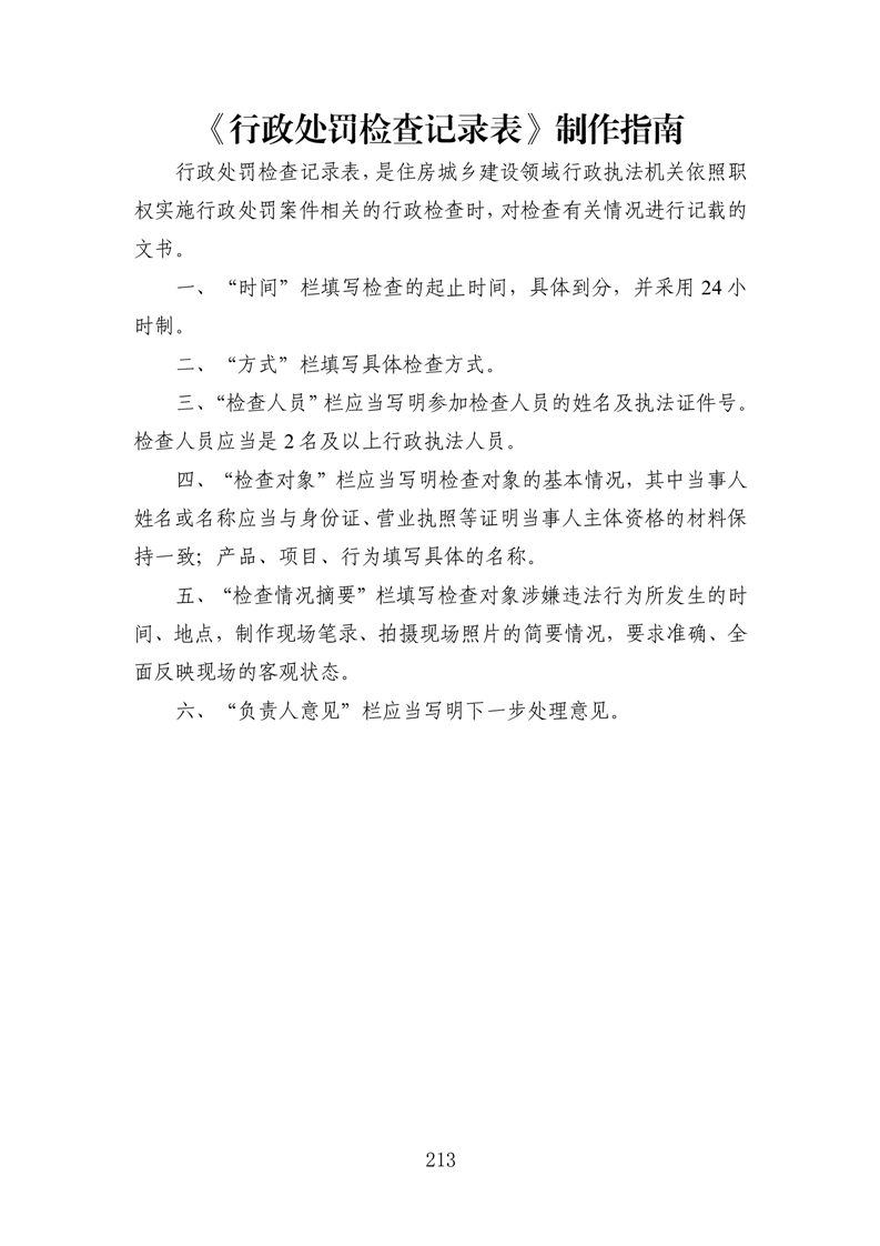
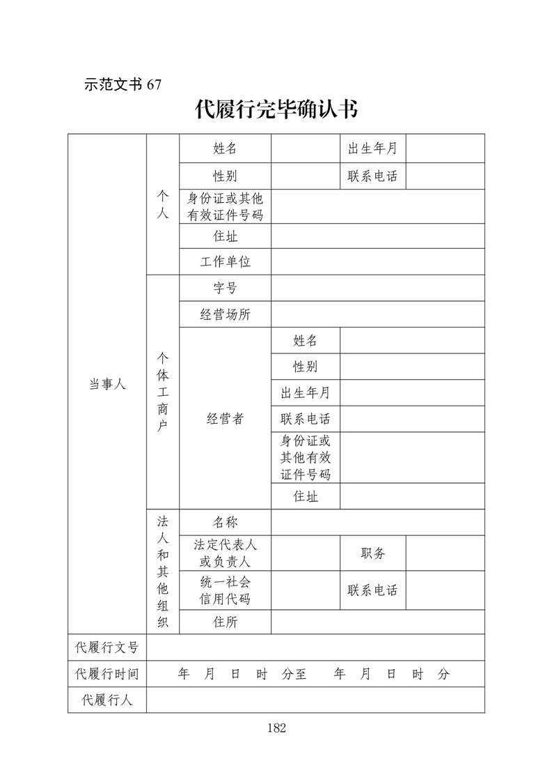
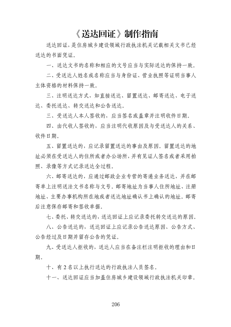
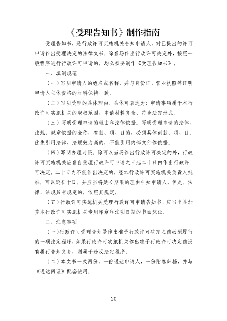
2024年湖南省住房城乡建设领域行政执法文书示范文本(试行)
来源:县城管局
2024-03-22 09:24
|
|
|
|
map