当前位置:
首页
>
政府信息公开
>
县政府直属事业单位
>
县检测中心
>
政府信息公开年度报告
索 引 号:1021/2024-2153471
发布机构:县检测中心
生成日期:2024-01-09 15:46:40.0
公开日期:2024-01-09
公开方式:政府网站
公开范围:全部公开
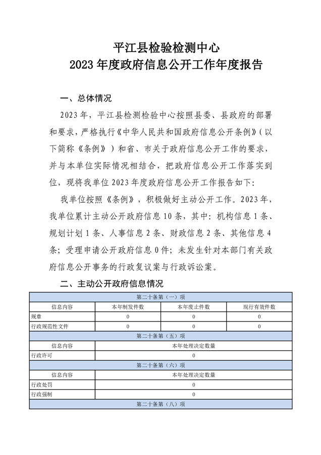
平江县检验检测中心2023年度政府信息公开工作年度报告
来源:县检验检测中心
2024-01-09 15:46
|
|
|
|
map