当前位置:
首页
>
华体会百度
>
财政资金
>
县直部门预决算
>
平江县城投服务中心
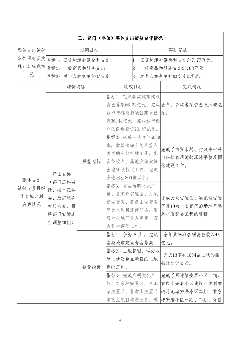
平江县 2019 年(平江县城市建设投资服务中心)绩效自评
来源:县城建投
2020-05-25 15:31
|
|
|
|
map