当前位置:
首页
>
华体会百度
>
财政资金
>
县直部门预决算
>
平江县福寿林场
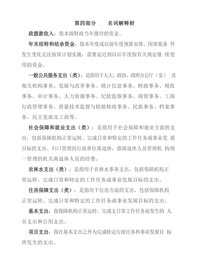
平江县福寿国有林场2018年部门决算编报说明
来源:县林业局
2019-09-12 10:50
|
|
|
|
map