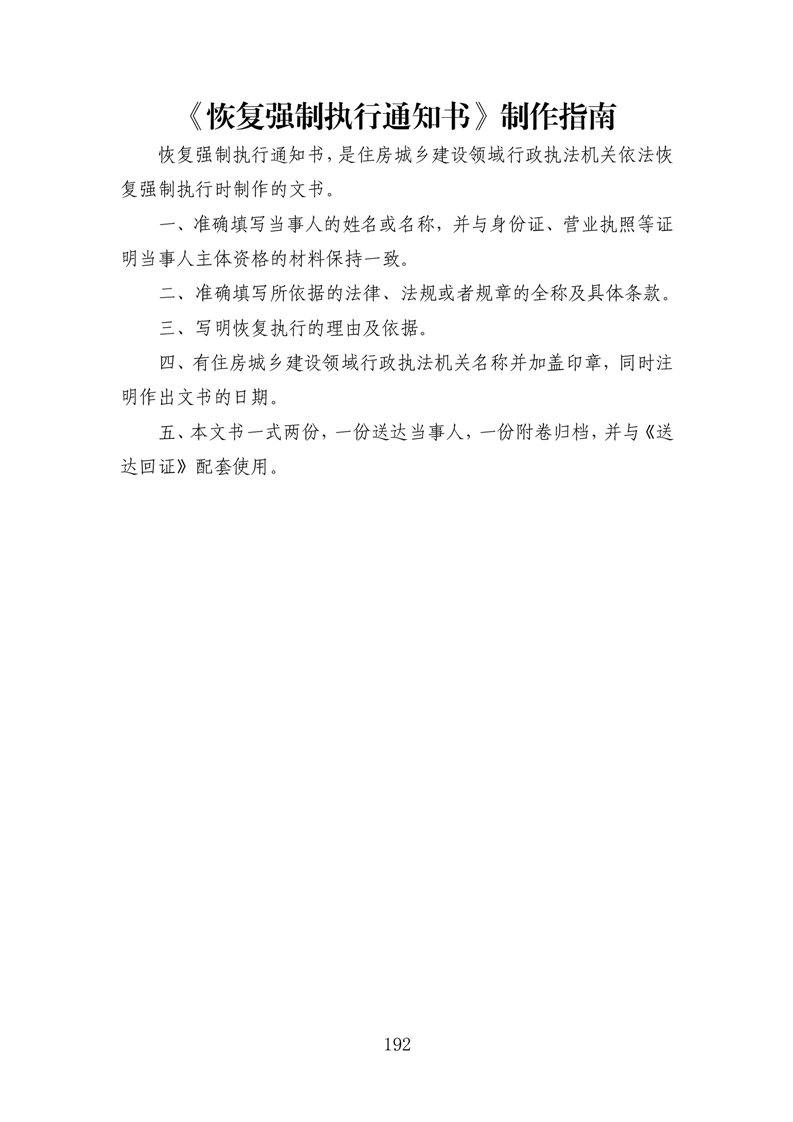
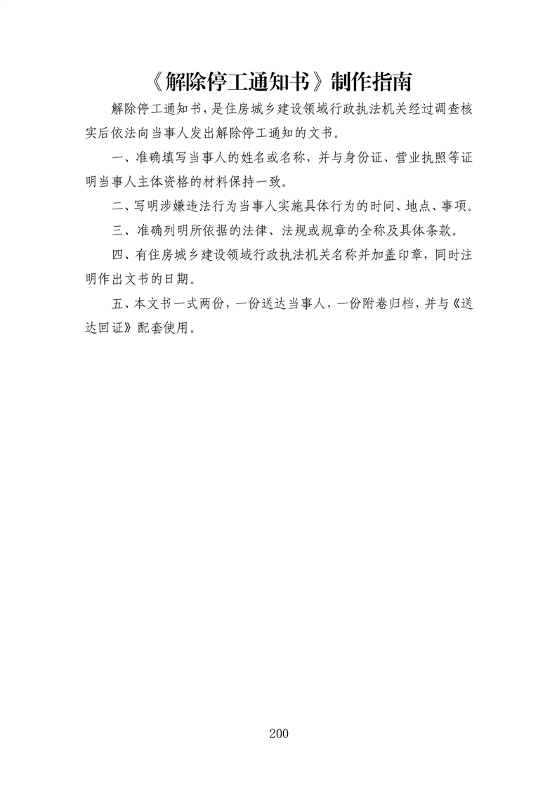
当前位置:
首页
>
专题
>
行政执法公示专栏
>
事前公示
>
行政执法文书样本
2024湖南省住房城乡建设领域行政执法文书示范文本(试行)
来源:县城管局
2024-09-12 11:29
|
|
|
|
map