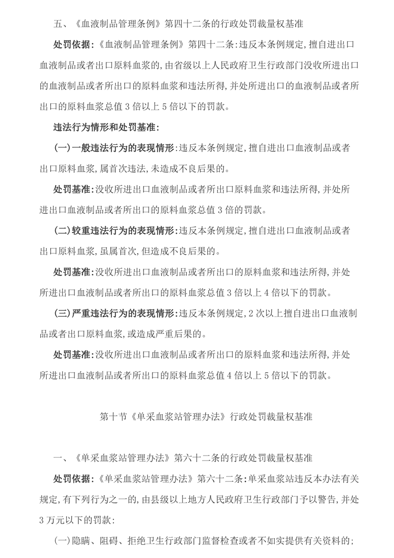
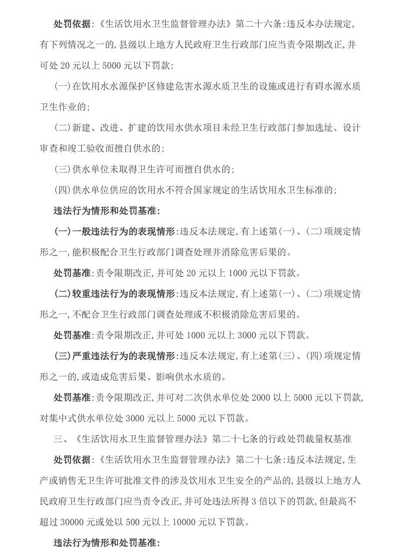
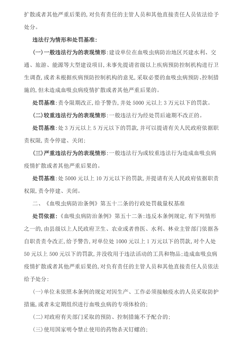
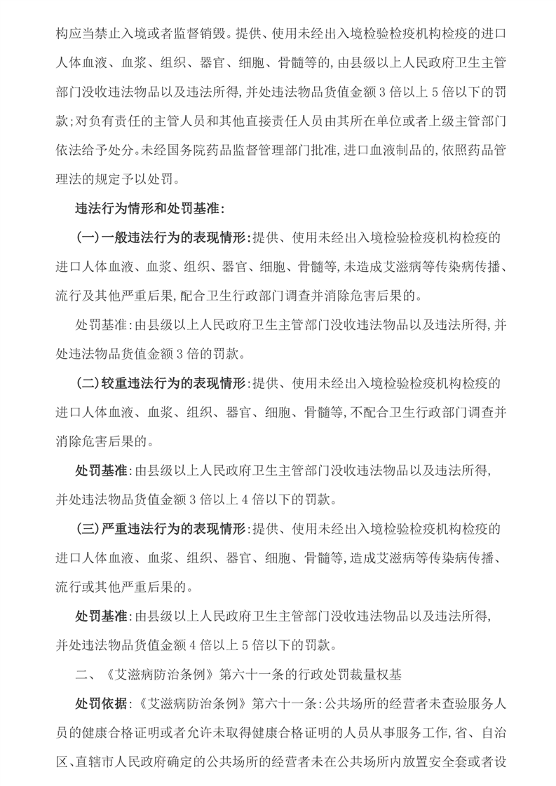
当前位置:
首页
>
专题
>
行政执法公示专栏
>
事前公示
>
行政裁量权基准
湖南省卫生健康行政处罚自由裁量权(继续延用)
来源:县卫生健康局
2024-09-29 10:54
|
|
|
|
map