当前位置:
首页
>
政府信息公开
>
乡镇街道
>
童市镇
>
财政信息
索 引 号:115/2019-1491637
发布机构:童市镇
生成日期:2019-03-15 10:28:21.0
公开日期:2019-03-15
公开方式:政府网站
公开范围:全部公开
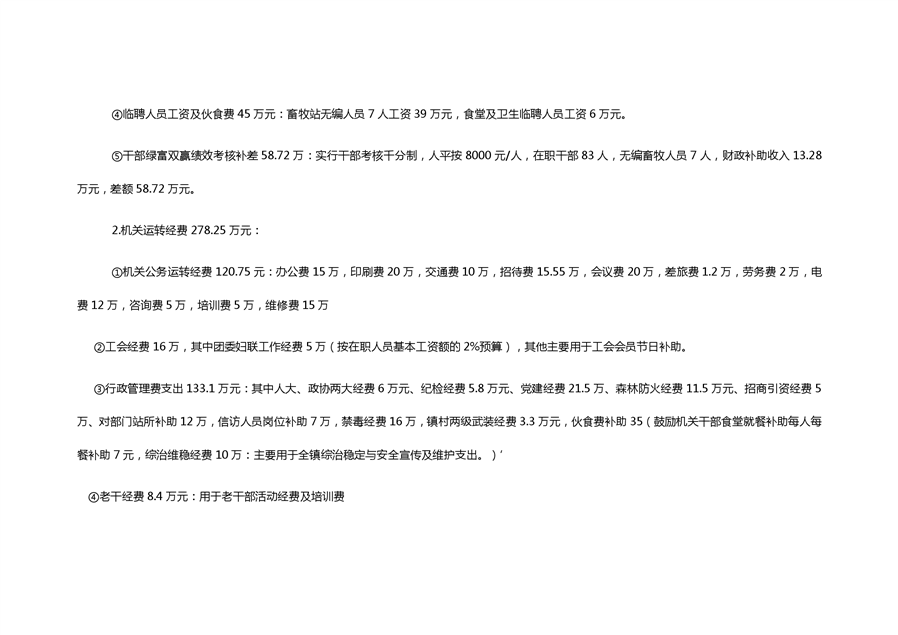
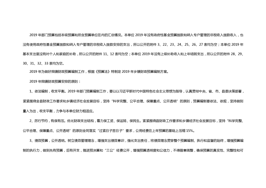
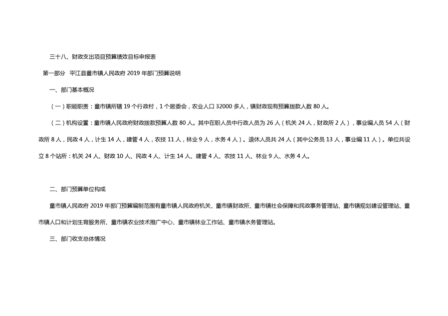
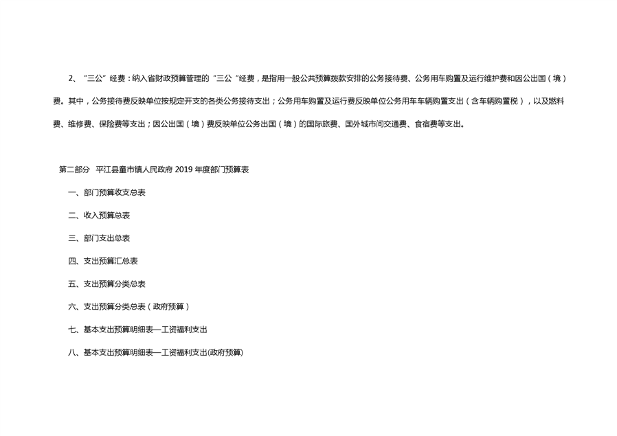
平江县童市镇2019年部门预算公开编报说明
来源:童市镇
2019-03-15 10:28
|
|
|
|
map