当前位置:
首页
>
政府信息公开
>
县直部门
>
县自然资源局
>
其他业务
索 引 号:18/2024-2250020
发布机构:县自然资源局
生成日期:2024-11-19 09:17:12.0
公开日期:2024-11-19
公开方式:政府网站
公开范围:全部公开
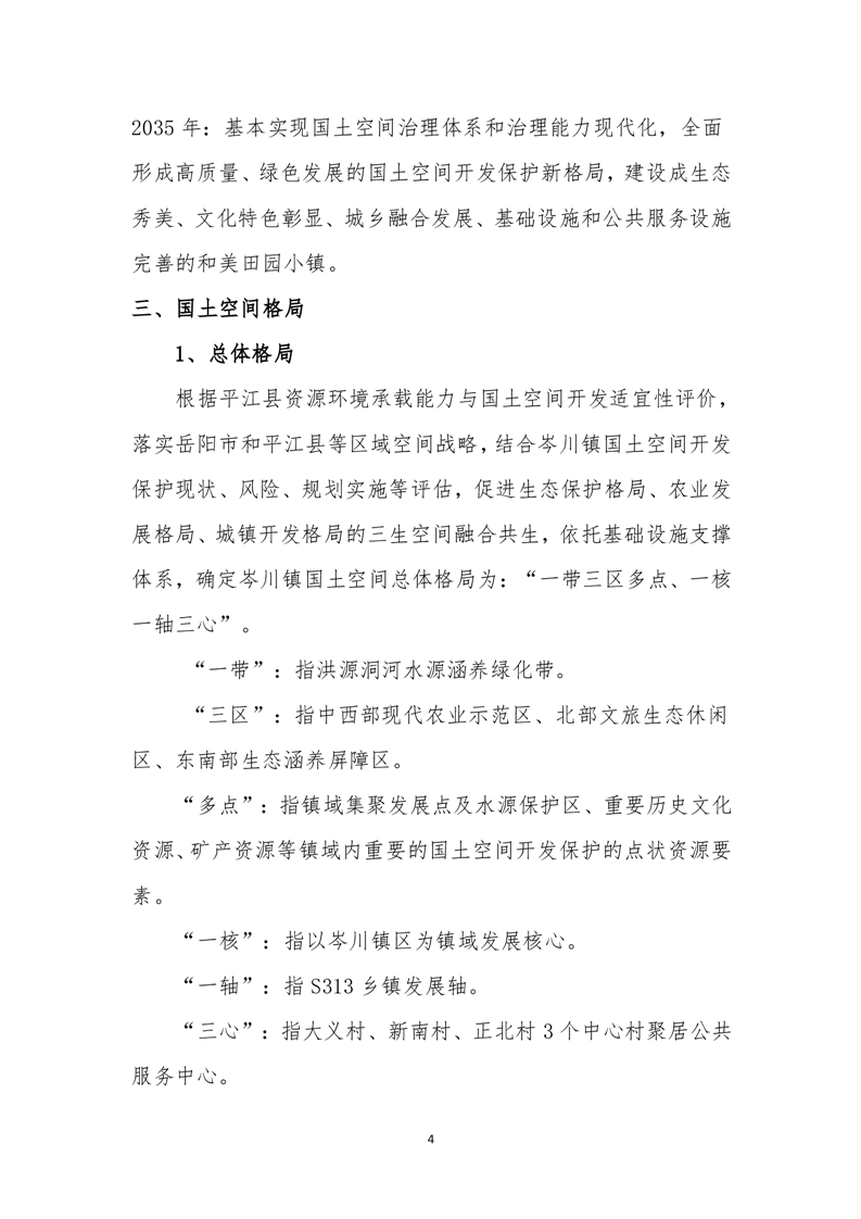
平江县岑川镇国土空间规划(2021-2035年)公示说明
来源:县自然资源局
2024-11-19 09:17
|
|
|
|
map