当前位置:
首页
>
政府信息公开
>
县直部门
>
县农业农村局
>
行政执法公示
>
事前公示
>
行政执法事项清单
索 引 号:58/2022-1988303
发布机构:县农业农村局
生成日期:2022-09-19 08:52:02.0
公开日期:2022-09-19
公开方式:政府网站
公开范围:全部公开
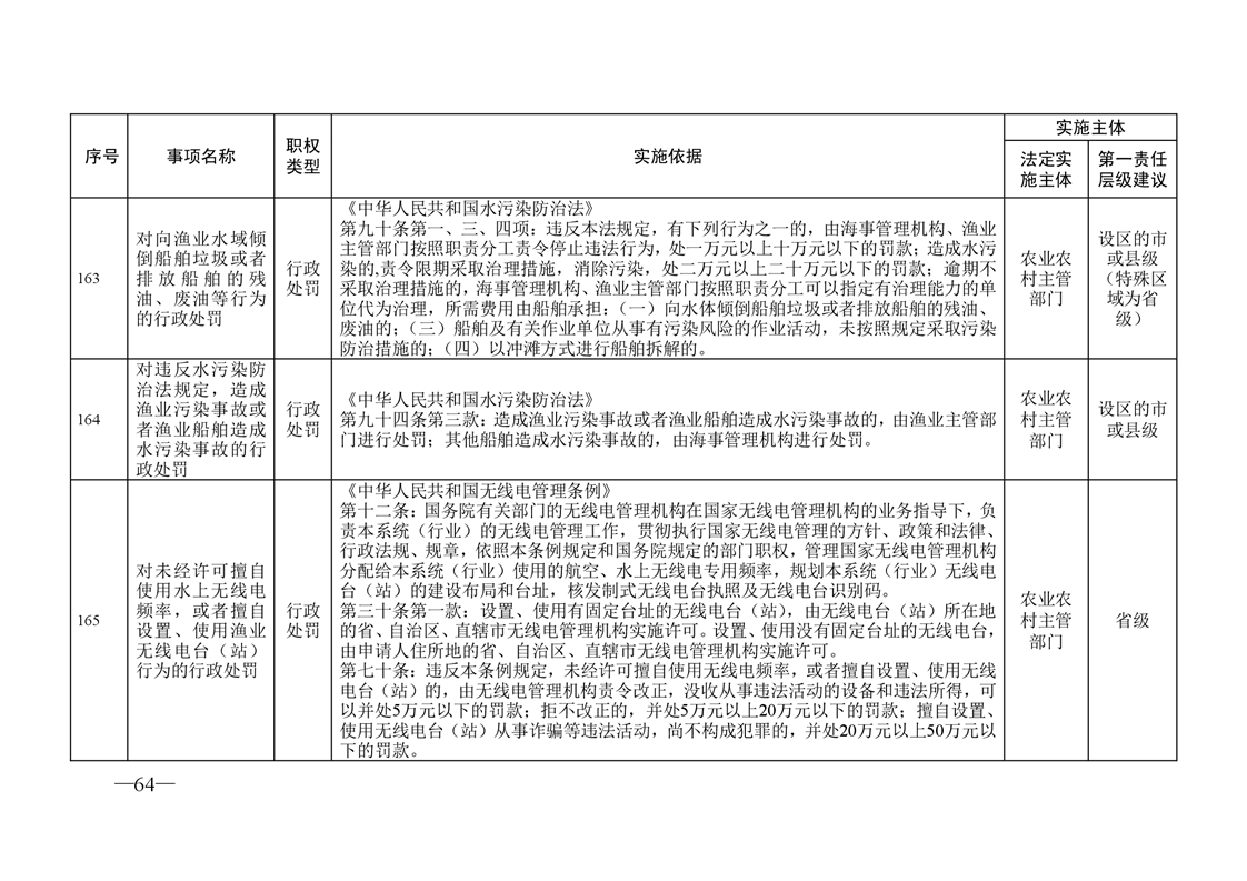
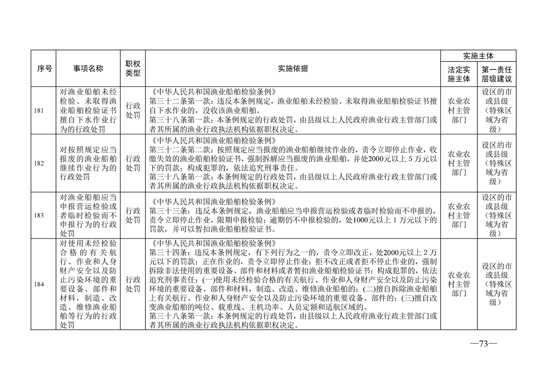
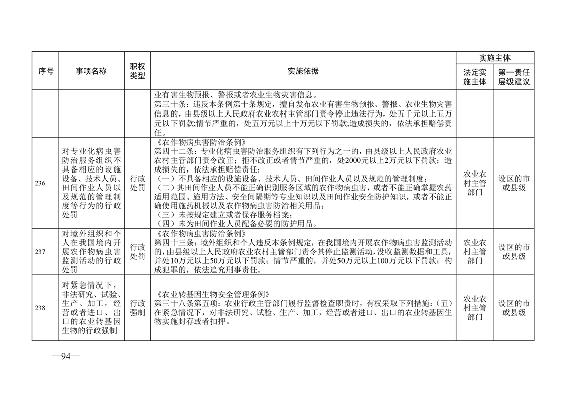
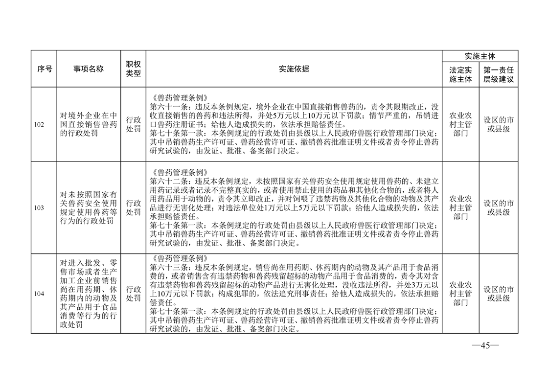
2022年农业综合行政执法事项说明
来源:县农业农村局
2022-09-19 08:52
|
|
|
|
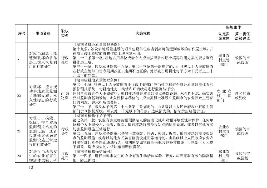
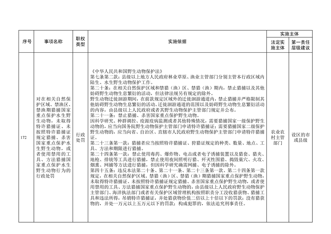
2022年继续沿用《湖南省农业综合行政执法事项指导目录(2021年版)》,文件如下:
map